合成生物学的步骤是确定好产品后,要根据产品特性选择合适的底盘细胞,并设计基因线路,将设计好的基因线路导入到底盘细胞进行测试筛选,根据测试反馈对线路再进行修正得到更好的线路,如此反复构建最优细胞工厂,最终实现规模化生产。因此,底盘细胞和发酵工程是合成生物学的两大基石。
图1. 基于合成生物学的细胞工厂构建流程
资料来源:《中国生物工程杂志》

技术平台能力——多样化底盘细胞
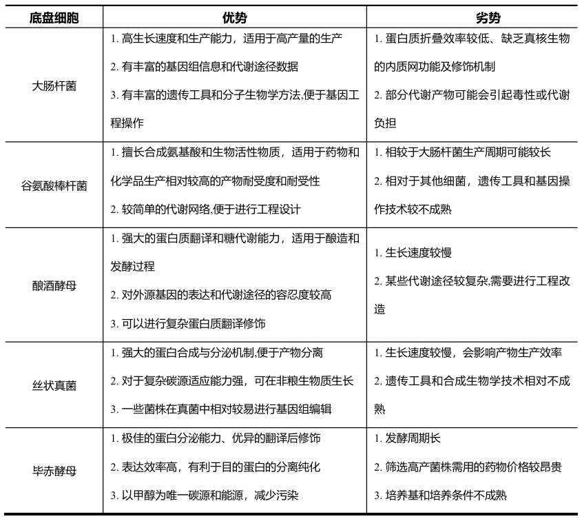
底盘细胞在合成生物学中扮演着重要的角色。它们是代谢反应发生的宿主细胞,通过将合成的功能化元件、线路和途径等系统置入其中,以达到理性设计的目的。合成生物的底盘细胞包括模式生物和非模式生物两类,模式生物被选定用于揭示某种具有普遍规律的生命现象,因此研究较为深入、遗传改造工具较多。目前常见的底盘细胞有大肠杆菌、谷氨酸棒杆菌、酿酒酵母、丝状真菌、巴斯德毕赤酵母等。
图2. 多种底盘细胞的优劣势对比
资料来源:《2023合成生物驱动美丽健康消费品产业报告》
明星底盘细胞—毕赤酵母
巴斯德毕赤酵母,是甲醇营养型酵母中的一类能够利用甲醇作为唯一碳源和能源的酵母菌。与其它酵母一样,在无性生长期主要以单倍体形式存在,当环境营养限制时,常诱导2个生理类型不同的结合型单倍体细胞交配,融合成双倍体。
1.提取工艺
取废毕赤酵母泥→按其干重配成一定浓度的悬浮液50 mL(含一定浓度的NaOH)→在一定温度下保温提取一定时间→离心→弃去残渣→上清液浓缩,加四倍量的乙醇→低温过夜→离心取沉淀→测定多糖含量。
2.开发价值
(1)毕赤酵母——酵母表达的高分选手
作为真核生物,毕赤酵母具有高等真核表达系统的许多优点:如糖基化、信号肽追加等后转译能力,且实验操作简单。它比杆状病毒或哺乳动物组织培养等其它真核表达系统更快捷、简单、廉价,且表达水平更高。同为酵母,毕赤酵母具有与酿酒酵母相似的分子及遗传操作优点,且它的外源蛋白表达水平是后者的十倍以至百倍。
(2)利用毕赤酵母可筛选到高表达菌株
通过质粒整合到毕赤酵母基因组的外源基因结构稳定,不易丢失;且外源基因能以高拷贝数整合到毕赤酵母基因组中,能够筛选到高表达菌株。毕赤酵母甲醇氧化酶(alcohol oxidase,AOX)基因的强启动子特别适用于外源基因的调控表达。由于酵母本身仅分泌少量蛋白,,因此外源蛋白占培养基中总蛋白的绝大多数,这大大降低了蛋白质分纯的难度。
利用毕赤酵母系统可以生产医用高效蛋白质,如用毕赤酵母生产的重组蛋白有牛胰蛋白酶原、人2A型蛋白磷酸酯酶(PP2A)亚基、乙型肝炎病毒前S1蛋白、戊型肝炎病毒开读框架2片断、人白介素-2、肿瘤坏死因子。另外肿瘤细胞的一个关键的蛋白酶MT1-MMP,在删去C末端跨膜区后,转化酵母并获得表达,这对于癌症的治疗有重要的意义。蓓晶医用重组III型人源化胶原蛋白就是利用重组基因工程法通过毕赤酵母菌表达系统研制而成。
底盘细胞优化
由于细胞的复杂性,人工置入的生物元件、线路或系统往往会受到细胞内原有代谢与调控途径的影响。因此,为了实现合成生物学的目标,需要在多个方面进行研究和优化。
模式微生物方面,George Church团队在大肠杆菌中开发的多重自动化基因组工程进行大规模的细胞编程和进化等。2023年赵惠民团队开发了以酿酒酵母为细胞底盘的RNAi辅助的自动化基因组进化方法RAGE。
在非模式底盘方面,中国科学院天津工业生物技术研究所王猛团队依托高通量基因编辑与筛选自动化平台,在谷氨酸棒状杆菌中开发了多元自动化基因组编辑方法MACBETH,实现了质粒构建、基因组编辑、克隆筛选和表型验证的全流程自动化操作,可实现每月数千突变株的编辑。此外,该团队还开发了基于液滴微流控的链霉菌高通量培养和筛选技术,检测分选速度达到每小时1万菌株,人工混库的单轮分选富集率超过了330倍。
构建底盘细胞挑战
在微生物细胞工厂的构建过程中,需要解决诸多挑战。例如,超过99%的已知微生物难以在实验室培养,且易出现生长速度缓慢、编码基因不表达等情况;其二,天然产物的生物合成水平较低,野生型菌株的次级代谢产物合成水平通常在mg/L水平或更低,造成了活性天然产物分离鉴定和活性测定的困难。
规模化生产核心能力——发酵工程
高性能菌株从实验室走向工业化生产还需要经历小试、中试、量产等关键环节,这就需要企业构建高效发酵优化放大能力来满足高通量菌株性能验证及发酵工艺开发能力的需求,从而让实验室构建好的高性能菌株迈向大规模生产阶段。中国生物发酵产业全球规模第一、影响广泛,中国的发酵产能几乎占到全球市场的70%。发酵工程其实就是技术落地的过程,而合成生物作为典型的技术密集型行业,从“克”到“千克”,再到“吨”的放大,不是一个简单的过程,每一个步骤都需要重新摸索和优化,需要考虑不同规模下发酵设备、发酵参数的变化。底盘菌是微生物,不像大部分化工原料是无机物,能非常精确地知道石油在不同温度和压力条件下的表现以及如何使加工厂标准化,以使每个独立的单元都能高效运作,并且可复制,从而制造出质量统一的产品。微生物会对不同环境有不同的反应,在放大生产过程中,对于代谢调控、微生物抗逆性等要求很高。生产规模上发酵体积每增加10倍,生产成本下降37%-60%,规模效应明显,但发酵规模越大发酵难度也更大,一个1升规模的发酵罐中,温度、压力等等各种条件都容易控制,但将规模从1升提高到1万升,相当于引入了1万个独立的微环境,微生物、发酵生产过程中温度、pH值、代谢产物积累等都将影响发酵的结果罐需要机械搅拌以保证基质、氧气和热量的均匀分布,同时需要防范发酵过程中的染菌风险。
传统轻工业如醋、酒、酱等的酿造过程,以及大宗发酵产品如氨基酸、有机酸、核酸等产品的发酵产业在我国历史悠久。传统的发酵优化方法,主要包括菌种选育、培养基及培养条件的优化、反应器结构优化等。传统菌种选育包括自然选育、人工诱变选育等在高性能菌种筛选中发挥了重要作用,也为基因工程菌的驯化以适应工业生产环境提供了重要技术基础。在发酵过程优化方法的研究中,主要集中在最适发酵温度、接种浓度、最适pH、最适C/N 比等静态条件的优化,这些方法在氨基酸、有机酸、核酸发酵优化、抗生素及次级代谢产物发酵优化等方面获得了广泛应用,并在推动我国发酵产业技术进步方面发挥了重要作用。此外在反应器结构与形式方面也进行了诸多研究,包括不同搅拌桨及通气形式的改进、适用于剪切敏感的丝状菌发酵的气升式反应器开发与应用等,对提升发酵产率和发酵效率起到重要作用。
发酵工程优化的核心是确定操作条件与菌体代谢特性之间的关系,并利用这个关系调控操作条件使菌体的生理代谢特性朝向有利于产物合成的方向,从而达到优化目标。因此,传感技术是发酵过程优化中必不可少的一项关键技术。发酵优化领域中多种先进传感技术得以应用,其中影响最大、效果最明显的是发酵尾气分析技术。如嘉必优公司在进行花生四烯酸发酵过程放大中,应用发酵尾气分析获取过程RQ值,并通过不同氮源补加策略控制RQ值,将发酵工艺直接放大到200 m3发酵罐,发酵效价从11.93 g/L提升到16.82 g/L,成本降低11.2%。除此之外,近年来发展起来的胞内代谢物实时荧光检测技术也日趋发展成熟,由华东理工大学杨弋教授团队开发的分子探针可实现NADH、NADPH及各种胞内氨基酸分子含量的实时定量测定。将此技术与发酵过程在线传感技术结合,可大幅提升发酵过程在线检测参数的广度和深度,从而更快、更直接地获取微生物胞内代谢状态,使发酵过程更快、更精准地得到预测和控制。高效发酵优化对装备方面的要求是如何提高发酵实验的通量,而再现工业规模反应器内环境的微型化平行反应器装备是实现发酵实验通量提高的关键。合成生物学的发展催生了一系列高通量筛选装备及其自动化的相关技术。目前从平板制备、单克隆挑选、孔板自动化培养及孔板的自动检测等已形成一系列装备和技术,使得菌种构建后筛选效率大幅提升,据称利用高通量自动化装备Biofoundry平台,可实现每天千万株筛选水平。在自动化配料装置、自动取样分析装置等方面,国内天木生物走在前列,其开发的在线自动取样装置在国内多家科研院所、生产企业获得成功应用。高效发酵优化放大技术正推动发酵过程向大数据发展。随着发酵数字化基础设施的逐渐完善,以及整个制造业向数字化、智能化转型升级,基于数字孪生系统的过程模拟、预测、优化策略、甚至自动优化调控等一定会进一步加速发酵过程的优化和放大进程。欧美国家在发酵过程的数字孪生技术方面正投入大量研发力量,其中较为活跃的包括通用公司、DSM公司、西门子公司以及代尔夫特理工大学、丹麦理工大学、英国帝国理工大学等。奥地利初创公司Novasign开发了基于混合模型的数字孪生系统,运用该系统对大肠杆菌表达超氧化物歧化酶的过程进行优化,加速发酵过程优化的进程。我国学者通过与国外科研机构合作也在发酵过程数字孪生技术方面做了尝试。例如:华东理工大学与代尔夫特理工大学及 DSM 公司的国际合作项目,合作发表了将反应器流场和产黄青霉产青霉素的动力学模型整合的数字模型,用于工业规模发酵过程的缩小设计及过程优化。未来随着AI技术更加成熟,其与发酵技术的深度融合将颠覆传统发酵技术手段。数字孪生将成为发酵企业的标准配置,借助知识图谱技术辅助,发酵工程师进行发酵过程的智能分析和优化调控将变得更加便利高效,AI赋能的高效发酵技术为生物经济发展起到高效支撑作用。此外,大规模发酵生产中,实现绿色制造也至关重要,如采用农作物秸秆、林业废弃物等非粮生物质原料替代粮食能源、清洁生产(不采用化学试剂、重金属催化剂)、三低控制(低能耗、低污染、低碳排放)以及生物固碳等。
结语
投资合成生物学,应遵循“短期看选品,长期看平台”的原则。短期,关注那些已有成熟市场或巨大潜力、成本领先的产品;长期,则注重企业是否有平台化扩展能力,如多样化底盘细胞和发酵工程能否能通过自动化、AI等技术实现持续创新。
参考文献
[1] 朱美乔. 合成生物学技术:触发生物发酵产业变革[N]. 中国食品报,2023-05-18(001).
[2] 王晴,毛银,赵运英,等.生香酵母生物转化法合成2-苯乙醇的研究[J/OL].食品与发酵工业,1-10[2024-05-14].
[3] 刘夫锋,刘旭芝,李金壁,等.利用生物逆合成工具优化代谢路径[J/OL].化学进展,1-10[2024-05-14].
[4] 李瀚纯,王鑫,瞿旭东,等.合成生物学在医药领域的应用进展[J].上海医药,2024,45(07):24-31+55.
[5] 耿婷婷.用“小”生物撬动“大”产业[N].青岛日报,2024-03-31(001).
[6] 王竹,孙菲菲,张宇.化学合成生物学的研究进展[J/OL].生命科学,1-28[2024-04-26].
[7] Alves L C ,Deng Z ,Kermeci N , et al.Integrating microfluidics and synthetic biology: advancements and diverse applications across organisms.[J].Lab on a chip,2024.
本文来源:深度产业研究院
原文链接:https://mp.weixin.qq.com/s/xFJoD_0Wbv1hpt1oCf9WNQ